buttonwithtext
Separation of five hexose phosphate isomers using the SelexION device on the QTRAP 6500+ systemCatherine S. Lane1, Denise Mehl2, Arno van Rooij3, Alain J. van Gool3, Richard J.T. Rodenburg3, Dirk J. Lefeber3, Marek J. Noga3
1
SCIEX, United Kingdom; 2SCIEX, Germany; 3Translational Metabolic Laboratory, Radboud Consortium for Glycoscience, Radboudumc, Nijmegen, The Netherlands
Download PDF
/content/dam/SCIEX/tech-notes/life-science-research/metabolomics/ruo-mkt_02-14374-a/Hexose-Phosphates_SelexION_6500_RUO-MKT_02-14374-A.pdf
_blank
Abstract
abstract
Introduction
introduction
Methods
methods
DMS separation of hexose phosphate isomers by infusion
dms
LC-DMS-MS/MS analysis of hexose phosphate isomers
lc
Conclusions
conclusions
References
references
abstract

Abstract

Determination of the abundances of sugar phosphate metabolites is important in quantitative metabolic profiling experiments due to their involvment in many biosynthesis pathways. However, their hydrophilic nature and the presence of structural isomers makes analysis very difficult. Here, differential mobility spectrometry (DMS) was investigated for the analysis of five isomeric hexose phosphate isomers glucose-1-phosphate (Glc1P), mannose-1-phosphate (Man1P), fructose-6-phosphate (Fru6P), glucose-6-phosphate (Glc6P) and galactose-6-phosphate (Gal6P).

introduction

Introduction

Sugar phosphates are important metabolites in many biosynthesis pathways including glycolysis, glycogenolysis and biosynthesis of nucleotide sugar building blocks for glycosylation. As such, the determination of their abundances is of key importance for quantitative metabolic profiling experiments and investigation of some metabolic disorders such as congenital disorders of glycosylation (CDG) and defects in glycolysis and gluconeogenesis.1,2 However, analytical measurement of these compounds is far from trivial due in part to the presence of structural isomers with similar MS/MS fragmentation patterns. In addition, their highly hydrophilic nature makes their separation by conventional reversed-phase HPLC highly problematic.3 Here, differential mobility spectrometry (DMS) was employed for the separation of five isomeric hexose phosphate isomers glucose 1-phosphate (Glc1P), mannose 1-phosphate (Man1P), fructose 6-phosphate (Fru6P), glucose 6-phosphate (Glc6P) and galactose 6-phosphate (Gal6P).

Key features of DMS for distinguishing hexose phosphate isomers

  • The analysis of hexose phosphates is challenging due to their isomeric and highly hydrophilic nature
  • Differential mobility spectrometry using the SelexION device allows near-baseline separation of Glc1P, Man1P and Fru6P; and Glc6P and Gal6P without the use of chemical modifier
  • When all 5 isomers are analysed together separation into three groups is observed: Glc1P/Glc6P, Man1P/Gal6P, Fru6P
  • The introduction of chemical modifiers into the DMS cell maximizes the possibilities for isomer separation
  • 1-Propanol chemical modifier enhances separation of Man1P from other isomers at the expense of reduced resolution for Glc1P and Gal6P
Figure 1. LC-DMS-MS/MS analysis of mixtures of hexose phosphate isomers (200 µg/mL) in the absence of chemical modifier, using the generic MRM 259->79 with 33 settings of CoV spanning the range 6.2 to 12.6 V. SV = 4100 V, resolution gas = Medium. Each colored trace shows the MRM 259->79 extracted ion chromatogram at a different value of CoV. (A) Glc1P, Man1P, Fru6P; (B) Glc6P, Gal6P.
#efefef
image-top
methods

Methods

Sample preparation: Isomeric hexose phosphates were purchased from Sigma-Aldrich as disodium salts. They were diluted in 10 mM ammonium bicarbonate, 20% acetonitrile in water or 10 nM ammonium bicarbonate in water to concentrations of between 2 and 200 µg/mL for infusion or LC-DMS-MS/MS analysis. Compounds were analyzed both individually and as mixtures.

SelexION device conditions: Experiments were performed using a QTRAP 6500+ system equipped with a SelexION device (Figure 2), the fundamental properties of which have been described elsewhere.4-6 The DMS cell was mounted between the sampling orifice of the mass spectrometer and the ion source. The temperature of the DMS cell was maintained at 150ºC, with nitrogen curtain gas operated at 30 psi. Resolving gas (nitrogen) was employed to enhance the separation of the isomers. The DMS cell was used both with and without chemical modifier (1-propanol) added into the curtain gas flow at 1.5% (mole ratio). For DMS infusion experiments, samples were infused at 7 µL/min in 10 mM ammonium bicarbonate, 20% acetonitrile in water. Separation Voltage (SV) was stepped between values of 0 and up to 4200 V. At each value of SV, compensation voltage (CoV) was scanned over values in the range -80 V to +20 V. At each value of CoV, full scan linear ion trap CID MS/MS data were acquired for the sugar isomers. The resulting plots reveal the optimal CoV at which a particular ion is transmitted through the DMS cell at a fixed value of SV. After determination of optimal CoV values for DMS-separated isomers, CoV values can be fixed to allow the selective transmission of individual isomers in a mixture.

LC conditions: Multiple reaction monitoring (MRM) transitions were optimized targeting fragment ions either common to all 5 hexose phosphate isomers, or unique to/predominantly found in one or a subset of the isomers. These MRMs were used to explore DMS separation on an LC timescale. A SCIEX ExionLC AD system with a Phenomenex Kinetex F5 column (2.6 µm, 100 x 2.1 mm) at 30 ºC with a gradient of 2% to 20% mobile phase B in 1.8 min (total analysis time 6 min) was used at a flow rate of 300 μL/min. Mobile phase A was 10 mM ammonium bicarbonate in water and mobile phase B was 10 mM ammonium bicarbonate in 80% acetonitrile, 20% water. The injection volume was set to 10 μL.

Figure 2. Configuration of the SelexION device. The DMS cell is mounted in the atmospheric region between the ion source and sampling orifice of the mass spectrometer, allowing the user to easily install the DMS device in minutes.
#efefef
image-left
dms

DMS separation of hexose phosphate isomers by infusion

DMS-MS was employed for the analysis of deprotonated molecules of Glc1P, Man1P, Fru6P, Glc6P and Gal6P, with and without the presence of 1-propanol chemical modifier. The controlled addition of 1-propanol vapor in the DMS cell induces different shifts in optimal CoV for individual isomers, resulting in separation in CoV space that can be orthogonal to the separation obtained when no chemical modifier is employed. Isomers were analysed both individually and as mixtures.

Without modifier, baseline separation of Glc1P/Glc6P, Man1P/Gal6P and Fru6P was observed. Only partial separation of Glc1P from Glc6P was observed, and Gal6P behaved similarly to Man1P (Figure 2). With 1-propanol modifier, separation of Glc1P/Gal6P, Man1P, Glc6P and Fru6P was observed, but Gal6P behaved similarly to Glc1P (Figure 3).

Figure 3 Separation of hexose phosphate isomers in the absence of chemical modifier. Isomers were infused individually at 2 µg/mL (A) or as mixtures at 5 µg/mL (B & C) using SV = 4100 V; resolving gas set to High.
#efefef
image-left
Figure 4 Separation of hexose phosphate isomers in the presence of 1-propanol chemical modifier. Isomers were infused individually at 5 µg/mL (A) or as mixtures (B & C) at 5 µg/mL using SV = 3750 V; resolving gas set to Medium.
#efefef
image-left
lc

LC-DMS-MS/MS analysis of hexose phosphate isomers

LC-DMS-MS/MS was used for the analysis of hexose phosphate isomers individually and as mixtures. Experiments were performed in the absence of chemical modifier; SV was set to 4100 V; resolving gas was set to Medium. For initial experiments, the MRM transition 259->79 (common to all isomers and corresponding to the parent ion to PO3- fragment ion transition) was monitored using 33 different values of CoV spanning the range 6.2 V to 12.6 V with a step size of 0.2 V. The hexose phosphate isomers, chromatographically indistinguishable under these conditions, could be separated in CoV space (Figures 1 and 5).

The specificity of the LC-DMS-MS/MS separation for Glc1P, Man1P and Fru6P was calculated by observing the amount of non-specific, or breakthrough, signal for the generic 259->79 MRM transition at optimal CoV values for each of the three isomers during single-isomer analysis. Non-specific signal is reported as the area of any breakthrough peak as a percentage of the MRM peak area at the isomer’s optimal CoV (Table 1).

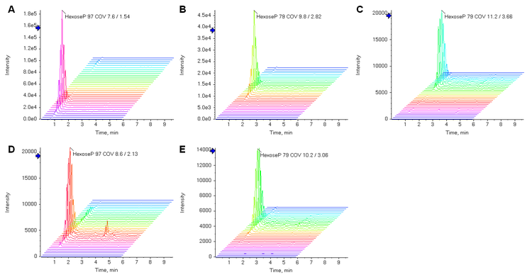
Figure 5. Determination of optimal CoV values for LC-DMS-MS/MS analysis. LC-DMS-MS/MS analysis of individual hexose phosphate isomers (200 µg/mL) in the absence of chemical modifier, using the generic MRM 259->79 with 33 settings of CoV spanning the range 6.2 to 12.6 V. SV = 4100 V, resolution gas = Medium. Results for the individual experiments are shown as follows: (A) Glc1P, (B) Man1P, (C) Fru6P, (D) Glc6P, (E) Gal6P.
#efefef
image-top
Table 1. The specificity of the LC-DMS-MS/MS separation of Glc1P, Man1P and Fru6P. Non-specific signal observed for the MRM 259->79 as peak area percentage of signal observed at optimized CoV for LC-DMS-MS/MS analysis of individual isomers. SV = 4100 V, resolution gas = Medium.
#efefef
image-bottom
conclusions

Conclusions

Here, differential mobility spectrometry (DMS) has been used for the analysis of five hexose phosphate isomers. Baseline separation of a mixture of three isomers, Glc1P, Man1P and Fru6P, was observed both in the absence and presence of 1-propanol chemical modifier. Likewise, when Glc6P and Gal6P were analysed together, they could be separated under both sets of conditions. The DMS separations were demonstrated both by infusion and by LC-DMS-MS/MS analysis.

When all five isomers were analysed as a mixture in the absence of chemical modifier, baseline separation of Glc1P/Glc6P, Man1P/Gal6P and Fru6P was observed. With 1-propanol modifier, separation of Glc1P/Gal6P, Man1P, Glc6P and Fru6P was observed. Future work will focus on the evaluation of a wider range of chemical modifiers to establish whether a set of conditions can be found under which Glc1P and Gal6P can be separated from the other isomeric forms.

references

References

  1. Orvisky E et al. (2003) Phosphomannomutase activity in congenital disorders of glycosylation type Ia determined by direct analysis of the interconversion of mannose-1-phosphate to mannose-6-phosphate by high-pH anion-exchange chromatography with pulsed amperometric detection. Anal. Biochem.  317(1), 12-18.
  2. Tegtmeyer LC et al. (2014) Multiple Phenotypes in Phosphoglucomutase 1 Deficiency. N. Engl. J. Med. 370(6), 533-542.
  3. Hinterwirth H et al. (2010) Selectivity issues in targeted metabolomics: Separation of phosphorylated carbohydrate isomers by mixed-mode hydrophilic interaction/weak anion exchange chromatography. J. Sep. Sci. 33, 3273-3282.
  4. Shvartsburg AA, (2008) Differential Ion Mobility Spectrometry. CRC Press, Boca Raton https://doi.org/10.1201/9781420051070.
  5. Krylov EV, Nazarov EG, Miller RA. (2007) Differential mobility spectrometer: Model of operation. Int. J. Mass Spectrom. 226, 76-85.
  6. Schneider BB, et al. (2017) Maximizing Ion Transmission in Differential Mobility Spectrometry. J. Am. Soc. Mass Spectrom. 28, 2151-2159.
  7. SelexION device: the solution to selectivity challenges in quantitative analysis. SCIEX technical note RUO-MKT-02-3251-C.